Ergebnisse der Analyse
Die Ergebnisse der Analyse sind wie folgt gegliedert:
- Stakeholder
- Zusammenfassung der Onlineumfrage
- Auswertung der Dokumentenliste
- Zusammenfassung des Interviews
- SWOT
Stakeholder
Jump to section titled: StakeholderUm die Stakeholder von barrierefreien PDF-Dokumenten zu eruieren, wurden folgende zentrale Fragestellungen untersucht:
- Wer profitiert von barrierefreien PDFs?
- Wie entstehen PDF-Dokumente in den Bundesbehörden?
- Wer kann Veränderungen bewirken?
Die Analyse ergab folgende Stakeholder:
- Endnutzer:innen
- Allgemeine Zielgruppe
- Seheingeschränkte Personen
- Kognitiv eingeschränkte Personen
- Motorisch eingeschränkte Personen
- Bundespersonal
- Führungspersonen
- Webverantwortliche Stufe Departement
- EBGB
- Internes Kurswesen
- Politik
- Behindertenorganisationen
Endnutzer:innen
Jump to section titled: Endnutzer:innenDie einzelnen Verwaltungen der Bundesverwaltung produzieren Informationen für die unterschiedlichsten Empfänger. Dies können andere Verwaltungen, bundesnahe sowie private Betriebe, Medien, Verbände, weitere Organisationsformen und Privatpersonen sein.
Allgemeine Zielgruppe
Jump to section titled: Allgemeine ZielgruppeDie Zielgruppe «Alle» ist nicht aussagekräftig. Von Accessibility können aber weit mehr profitieren als auf den ersten Blick denkbar.
Die bessere Auffindbarkeit durch Suchmaschinen hilft allen möglichen Endnutzer:innen. Das liegt daran, da barrierefreie Dokumente durch den lesbaren Text und die semantischen Tags maschinenlesbar werden. Ein Google Statement lässt sich zwar nicht finden, dafür schwören aber etliche Quellen auf den positiven Effekt, wie z.B.:
“Making a PDF document accessible allows easier web crawling by search engines such as Google. This forms an important part of SEO and improves the likelihood of your PDF finding its way to your target audience.” (iText Group NV, 2022)
Semantisch korrekt strukturierte Inhalte vereinfachen die Indexierung und Kategorisierung. Dies hat auch im Bereich der Archivierung Vorteile (siehe auch Interview mit Markus Riesch).
Die korrekte Verwendung von Metadaten, Spracheinstellungen, Navigationshilfen wie Lesezeichen und Hyperlinks, usw. sind Anforderungen, die auch positiven Einfluss auf die Usability (Benutzbarkeit) haben.
Die unterschiedlichen Zielgruppen der verschiedenen Bundesbehörden profitieren mit barrierefreien PDF-Dokumenten also generell von bedienerfreundlicheren und sichtbareren Inhalten.
Menschen mit eingeschränktem Sehvermögen
Jump to section titled: Menschen mit eingeschränktem SehvermögenAbhängig von semantisch korrekt getaggten PDF-Dokumenten sind Menschen, welche Hilfstechnologien benutzen müssen. Leute mit stark eingeschränktem Sehvermögen nutzen Bildschirmvorlesesoftware (Screenreader) und/oder elektronische Braillezeilen. Leute mit schlechtem Sehvermögen können mit einem Reflow-Tool, wie dem VIP PDF-Reader[^1], getaggte PDFs individuell darstellen (Kontrast, Schriftgrösse, etc.).
Menschen mit kognitiven Schwächen
Jump to section titled: Menschen mit kognitiven SchwächenDie Möglichkeiten Inhalte anders darstellen zu können sowie die Verwendung von Lesezeichen, die das Inhaltsverzeichnis abbilden, unterstützen Menschen mit kognitiven Schwächen. Zudem profitiert auch diese Zielgruppe davon, wenn die Inhalte korrekt vorgelesen werden können.
Mit kognitiven Funktionen sind das Gedächtnis, die Wahrnehmung, die allgemeine Aufmerksamkeit und die Fähigkeit Gelesenes mit vorhandenem Wissen zu verknüpfen gemeint.
Menschen mit motorischen Einschränkungen
Jump to section titled: Menschen mit motorischen EinschränkungenMithilfe der Verwendung von PDF-Tags wird nicht nur die Semantik, sondern auch die logische Lesereihenfolge abgebildet. Menschen mit motorischen Einschränkungen können teilweise weder eine Maus noch eine Tastatur bedienen. Sie benötigen ein barrierefreies PDF um mit Hilfstechnologien, wie beispielsweise einer Augensteuerung, durch das Dokument navigieren zu können.
Bundespersonal
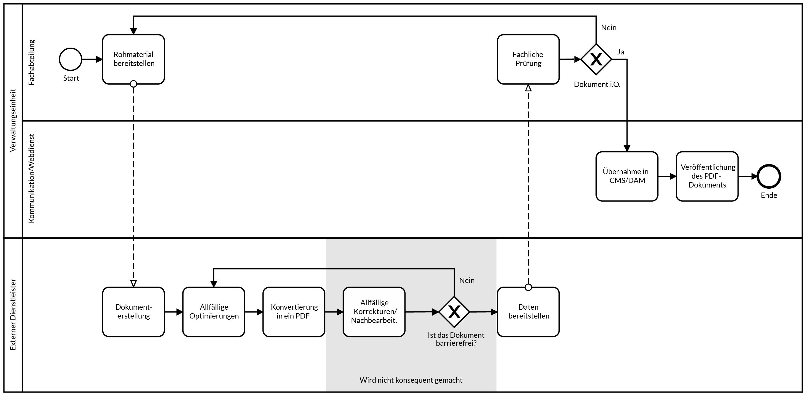
Jump to section titled: BundespersonalDas Bundespersonal ist der produzierende Stakeholder und ebenfalls umfangreich und vielfältig. Eine Detailanalyse der Publikationsprozesse jeder einzelnen Verwaltungseinheit würde hier zu weit führen. Grob lassen sich jedoch folgende PDF-Publikationsprozesse aus der Analyse ableiten:





Erläuterungen zu den Prozessdiagrammen:
- CMS steht für Content Management System. Damit wird die Website verwaltet.
- Ein DAM ist ein Digital Assets Management, was einer Mediendatenbank entspricht.
- Die Überprüfung der Barrierefreiheit wird nicht konsequent gemacht (grauer Hintergrund). Dies wurde in der Umfrage (siehe Anhang 3) selbstdeklariert.
- Abweichungen von den aufgezeigten Prozessen sind möglich. Beispielsweise könnte in Variante 3 anstatt der Layoutdienst der Webdienst die Prüfung und die Korrekturen hinsichtlich Barrierefreiheit machen.
Den verschiedenen Bundesbehörden stehen unterschiedlich viele sensibilisierte Mitarbeitende zur Verfügung. Die Organisation für die Erstellung von Medieninhalten ist sehr unterschiedlich. Es wird sowohl zentral als auch dezentral gelöst.
Siehe dazu auch Antworten der Umfrage (Anhang 3) sowie das Interview mit dem Leiter der Geschäftstelle E-Accessibility, Markus Riesch (Anhang 4).
Führungspersonen
Jump to section titled: FührungspersonenFür die Umsetzung von Barrierefreiheit ist jede Verwaltungseinheit selbst zuständig. Die Führungspersonen tragen die Verantwortung wie viel Gewicht dem Thema Barrierefreiheit beigemessen wird. Aktuell ist der öffentliche Druck gering, aufgrund der Tatsache, dass nur wenige Beschwerden eintreffen.
Webverantwortliche Stufe Departement
Jump to section titled: Webverantwortliche Stufe DepartementAuf der Stufe Departement gibt es eine webverantwortliche Person, welche sich mit mind. 10 Stellenprozent ihres Pensums für die Barrierefreiheit einsetzt. Diese ist dabei insbesondere beratend tätig und nicht in einer kontrollierenden Funktion.
EBGB
Jump to section titled: EBGBDas Eidgenössische Büro für die Gleichstellung von Menschen mit Behinderungen (kurz: EBGB) mit der Geschäftsstelle E-Accessibility ist die zentrale Stelle für die digitale Barrierefreiheit der Bundesbehörden.
Internes Kurswesen
Jump to section titled: Internes KurswesenDas Bundespersonal kann ein internes Kurswesen in Anspruch nehmen, welches beim Eidgenössischen Personalamt eingegliedert ist. Das Kursprogramm war bis ins Jahr 2020 öffentlich als PDF auf der Website abrufbar. In Bezug auf Barrierefreiheit gibt es folgendes Angebot:
| Kurs | Dauer |
|---|---|
| Barrierefrei digital kommunizieren | 1 Tag |
| Barrierefreie PDF mit "axesPDF for Word" | ½ Tag |
Wie Markus Riesch bestätigte, hat sich das Angebot bisher nicht verändert. Die Kurse lassen sich in der Regel ohne spezifische Unterstützungsanträge buchen.
Politik
Jump to section titled: PolitikDer Bundesrat und das Parlament setzen sich für barrierefreie Inhalte der Bundesbehörden ein. Der politische Druck hat folglich wiederum Einfluss auf die Führungspersonen der Bundesbehörden.
Behindertenorganisationen
Jump to section titled: BehindertenorganisationenBehindertenorganisationen setzen sich für die Rechte der betroffenen Menschen ein. Wenn überhaupt sind sie es, die sich im Namen der körperlich und kognitiv eingeschränkten Menschen über mangelnde Barrierefreiheit beschweren.
Eine nicht abschliessende Liste von Behindertenorganisationen in der Schweiz sind:
- Schweizerischer Zentralverein für das Blindenwesen (szblind.ch)
- Schweizerischer Blinden- und Sehbehindertenverband (sbv-fsa.ch)
- pro infirmis (proinfirmis.ch)
- Procap (procap.ch)
- Inclusion Handicap (inclusion-handicap.ch)
Stakeholdermatrix
Jump to section titled: Stakeholdermatrix
Zusammenfassung der Onlineumfrage
Jump to section titled: Zusammenfassung der OnlineumfrageDie Umfrage wurde durch 31 unterschiedliche Stakeholder der Bundesverwaltung beantwortet. Diese Rücklaufquote ist nicht sonderlich hoch. Trotzdem wird das Resultat als relevant und wichtig beurteilt, da Angestellte in wichtigen Bereichen erreicht wurden.
Zusammenfassend ergaben sich folgende Erkenntnisse:
- Die Verwaltungseinheiten organisieren sich unterschiedlich. Es gibt zentrale, aber auch dezentrale Formen, was die Bereitstellung von Inhalten angeht.
- Die Berechtigungen der Content Management Nutzung ist unterschiedlich ausgeprägt. Es wird sowohl auf wenige Personen kanalisiert als auch mit sehr vielen berechtigten Usern gearbeitet.
- Wie auch schon in der Evaluation des Aktionsplans gab es Rückmeldungen, dass Führungspersonen innerhalb der Bundesbehörden das Thema Barrierefreiheit zu wenig hoch priorisiert.
- Die wichtigsten Mittel, welche zur Verbesserung der Situation führen würden, sind vor allem personeller Natur.
- Die interne Qualitätsprüfung findet mehrheitlich nicht oder nur stichprobenweise statt.
- Der Nutzen eines externen Audits wird mit etwas über 50% als positiv beurteilt.
- Die Anzahl publizierter PDF-Dokumente ist mehrheitlich gleichgeblieben oder gar gestiegen. Als Grund wurde unter anderem der höhere Kommunikationsbedarf wegen der Corona-Krise genannt.
Die vollständigen, anonymisierten Umfrageergebnisse sind im Anhang 3 aufgeführt.
Auswertung der Dokumentenliste
Jump to section titled: Auswertung der Dokumentenliste
Um eine Formatempfehlung einer Kategorie geben zu können, wurden anhand folgender Format-Vorteile eruiert:
PDF-Vorteile
- Archivierbar
- Offline-Verfügbarkeit[^2]
- Dokumente können signiert werden
HTML-Vorteile
- Aktualität (ein gleichbleibender Link zeigt immer die letzte Version im Gegensatz zu einer lokal heruntergeladenen Datei)
- Responsive
- Kein Medien-/Layoutbruch (Wechsel von dynamischen Weblayout auf statisches PDF-Layout)
Anleitung / Checkliste / Handbuch / Wegleitung / Konzept
Jump to section titled: Anleitung / Checkliste / Handbuch / Wegleitung / KonzeptVon 431 geprüften Dokumenten wurden 33 (8%) dieser Kategorie zugeordnet. Der PDF/UA-Index ergab die Kennzahl 83,7.
Der Zweck dieser Dokumente ist es, dem Lesenden durch die Ausübung einer Tätigkeit zu führen, zu unterstützen und anzuleiten.
- Archivwürdigkeit: gering
- Tendenz von Aktualisierung: hoch
- Umfang: gering bis hoch
Format-Empfehlung: HTML
Bericht / Protokoll / Projektdokument
Jump to section titled: Bericht / Protokoll / ProjektdokumentVon 431 geprüften Dokumenten wurden 73 (17%) dieser Kategorie zugeordnet. Der PDF/UA-Index ergab die Kennzahl 84.
Diese Dokumente werten eine Arbeit oder ein Projekt aus. Sie haben keinen weisenden Charakter, bilden aber die Grundlage für Entscheidungen oder dokumentieren diese.
- Archivwürdigkeit: mittel
- Tendenz von Aktualisierung: gering
- Umfang: mittel bis hoch
Format-Empfehlung: PDF
Broschüre / Publikation / Flyer
Jump to section titled: Broschüre / Publikation / FlyerVon 431 geprüften Dokumenten wurden 56 (13%) dieser Kategorie zugeordnet. Der PDF/UA-Index ergab die Kennzahl 75,9.
Das Layout der PDFs ist hochwertiger und für eine gute Wirkung auf gedrucktem Papier optimiert. Inhaltlich überschneiden sie sich mit anderen Kategorien, insbesondere «Bericht / Protokoll / Projektdokument» und «Information / Rundschreiben / Merkblatt / Medienmitteilung».
- Archivwürdigkeit: gering bis mittel
- Tendenz von Aktualisierung: gering bis mittel
- Umfang: gering bis mittel
Format-Empfehlung: PDF (allenfalls zusätzlich HTML)
Formular / Fragebogen
Jump to section titled: Formular / FragebogenVon 431 geprüften Dokumenten wurden 20 (5%) dieser Kategorie zugeordnet. Der PDF/UA-Index ergab die Kennzahl 89,2.
Formulare und Fragebogen fordern Nutzende auf Informationen zu ergänzen. Sie werden entweder gedruckt und von Hand ausgefüllt oder es enthält interaktive Felder, was das Ausfüllen am Computer erlaubt. Ein wichtiger Punkt ist hier die Beglaubigung der ausfüllenden Person. Mit fortschreitendem eGovernment[^3] werden rein digitale Lösungen rechtstauglich und bieten zudem mehr Möglichkeiten im Bereich der Datenvalidierung (Anbindung an Datenbanken).
- Archivwürdigkeit: gering bis mittel (betrifft das Formular selbst, nicht die Daten, die damit übertragen werden)
- Tendenz von Aktualisierungen: hoch
- Umfang: gering
Format-Empfehlung: HTML (PDF wenn Signatur/Authentifizierung noch nicht digital gelöst werden kann)
Gesetz / Verordnung / Weisung / Richtlinie
Jump to section titled: Gesetz / Verordnung / Weisung / RichtlinieVon 431 geprüften Dokumenten wurden 38 (9%) dieser Kategorie zugeordnet. Der PDF/UA-Index ergab die Kennzahl 77,3.
Diese Inhalte sind weisend und müssen für unbestimmte Zeit verfügbar sein.
- Archivwürdigkeit: hoch
- Tendenz von Aktualisierungen: hoch
- Umfang: mittel bis hoch
Format-Empfehlung: HTML und PDF
Illustration / Plan / Infografik
Jump to section titled: Illustration / Plan / InfografikVon 431 geprüften Dokumenten wurden 8 (2%) dieser Kategorie zugeordnet. Der PDF/UA-Index ergab die Kennzahl 65,7.
Wichtige grafische Darstellungen werden auch separat veröffentlicht.
- Archivwürdigkeit: gering bis mittel
- Tendenz von Aktualisierungen: mittel
- Umfang: gering
Format-Empfehlung: HTML (SVG oder anderes Bildformat mit Alternativtext)
Information / Rundschreiben / Merkblatt / Medienmitteilung
Jump to section titled: Information / Rundschreiben / Merkblatt / MedienmitteilungVon 431 geprüften Dokumenten wurden 124 (29%) dieser Kategorie zugeordnet. Der PDF/UA-Index ergab die Kennzahl 83,7.
Unter dieser Kategorie sind sämtliche, rein informative Dokumente eingeordnet. Sie haben in der Regel keinen weisenden Charakter.
- Archivwürdigkeit: gering bis mittel
- Tendenz von Aktualisierungen: mittel bis hoch
- Umfang: gering bis mittel
Format-Empfehlung: HTML
Organigramm / Prozess
Jump to section titled: Organigramm / ProzessVon 431 geprüften Dokumenten wurden 15 (3%) dieser Kategorie zugeordnet. Der PDF/UA-Index ergab die Kennzahl 70,8.
Diese Dokumentkategorie besteht aus grafischen Elementen für die Darstellung von Abläufen und Strukturen.
- Archivwürdigkeit: mittel
- Tendenz von Aktualisierungen: hoch
- Umfang: gering
Format-Empfehlung: HTML (SVG oder anderes Bildformat mit Alternativtext) und PDF
Präsentation
Jump to section titled: PräsentationVon 431 geprüften Dokumenten wurden 6 (1%) dieser Kategorie zugeordnet. Der PDF/UA-Index ergab die Kennzahl 95,6.
Slides werden als technisches Hilfsmittel bei Präsentationen verwendet. Teilweise werden diese auch zu Informationszwecken online gestellt.
- Archivwürdigkeit: gering
- Tendenz von Aktualisierungen: gering
- Umfang: mittel
Format-Empfehlung: PDF
Verzeichnis / Tabelle / Liste
Jump to section titled: Verzeichnis / Tabelle / ListeVon 431 geprüften Dokumenten wurden 56 (13%) dieser Kategorie zugeordnet. Der PDF/UA-Index ergab die Kennzahl 81,7.
Listen und Tabellen können für sich allein publiziert werden. Solche Informationen können in unterschiedlicher Regelmässigkeit aktualisiert werden. Dies betrifft insbesondere Verzeichnisse, z.B. von Kontakten.
- Archivwürdigkeit: gering
- Tendenz von Aktualisierungen: mittel bis hoch
- Umfang: gering bis mittel
Format-Empfehlung: HTML
Fazit der Dokumentenanalyse
Jump to section titled: Fazit der Dokumentenanalyse
Mithilfe der Dokumentenanalyse kann kein eindeutiger Prozentsatz errechnet werden. Die Analyse bezieht sich lediglich auf 431 Dokumente und nicht die Gesamtmenge aller Dokumente. Mit einer HTML-Empfehlung von ca. 60% zeigt die Auswertung jedoch die Tendenz auf, dass mehrheitlich nicht im geeignetsten Format publiziert wird.
Achtung: Nur durch den Wechsel des Formats heisst noch nicht, dass das Resultat automatisch barrierefreier ist. HTML-Inhalte werden jedoch meist strukturierter erfasst und die Anwender sind noch eher auf Barrierefreiheit geschult.
Nicht berücksichtig ist, ob die Inhalte der geprüften Dokumente zusätzlich als HTML-Version zur Verfügung stehen. Dann ist grundsätzlich eine barrierefreie PDF nicht zwingend nötig.
Die Barrierefreiheit der Dokumente
Jump to section titled: Die Barrierefreiheit der DokumenteDer PDF/UA-Index, welcher sich durch die automatische Prüfung ergab, berücksichtigt nur die Kriterien, die eine Maschine prüfen kann. Welche Kriterien das sind, lassen sich im bereits erwähnten Matterhorn Protokoll nachlesen. Insbesondere die Semantik und die Lesereihenfolge kann nur durch einen Menschen getestet werden.
Die insgesamt 33 fehlerhaften, nicht verarbeitbaren Dokumente haben den PDF/UA-Index nicht nach unten korrigiert, da sie nicht mit einer 0 erfasst wurden.




Kommentar zu E-Books
Jump to section titled: Kommentar zu E-BooksJe nach Wichtigkeit und Umfang kann es Sinn machen, Dokumente der Kategorien
- Bericht / Protokoll / Projektdokument
- Broschüre / Publikation / Flyer
(zusätzlich) als E-Book zur Verfügung zu stellen. Dafür hat sich das offene EPUB-Format etabliert.
EPUB (auch ePUB, Akronym für electronic publication) ist ein offener Standard für E-Books vom International Digital Publishing Forum (IDPF), der den älteren Standard Open eBook (OEB beziehungsweise Open eBook Publication Structure, OEBPS) ersetzt. (Wikipedia, 2022)
Der grosse Vorteil sind die zwingend benötigte Inhaltsstruktur und die flexible Anzeigemöglichkeiten. Lesende können die Schrift gemäss ihren Bedürfnissen einstellen. Dafür profitieren alle, insbesondere Menschen mit eingeschränktem Sehvermögen.
Ein Nachteil ist, dass das Format nicht die Bekanntheit hat wie ein PDF und man allenfalls nicht weiss wie man mit diesem umgeht. Eine direkte Anzeige im Browser ist nicht möglich. Es benötigt dazu eine Browser-Erweiterung oder ein zusätzliches Tool.
Zusammenfassung des Interviews
Jump to section titled: Zusammenfassung des InterviewsDas Interview mit Markus Riesch basierte auf den Ergebnissen der Onlineumfrage. Dazu kamen Stakeholder spezifische Fragen.
Zusammenfassend ergaben sich folgende Erkenntnisse:
- Von barrierefreien PDFs profitiert die Hauptzielgruppe «blinde und sehbehinderte Menschen», sowie motorisch eingeschränkte Menschen. Eine exakte Statistik gibt es nicht. Die schweizerischen Schätzungen decken sich aber mit denen der WHO.
- Accessibility dient aber nicht nur den kognitiv oder körperlich eingeschränkten Menschen. Sie hat einen positiven Einfluss auf die Maschinenlesbarkeit und somit auf die Suchmaschinen-Auffindbarkeit und die künstliche Intelligenz.
- Die Einführung einer zentralen Stelle, welche Dokumente erstellt und diese barrierefrei macht, ist nicht realistisch. Das Volumen wäre zu gross und es ist die Verantwortung jeder einzelnen Verwaltungseinheit die Dokumente entsprechend zu prüfen.
- Barrierefreiheit wird in der Führung nicht gleich hoch priorisiert wie bspw. die Mehrsprachigkeit und/oder Rechtschreibung, weil sie nicht so sichtbar ist.
- Es gibt sehr wenige direkte Beschwerden aufgrund von nicht barrierefreier PDFs. Wenn dann werden sie von Behindertenorganisationen geäussert. Beschwerden wären wichtig, um dem Thema mehr Gewicht zu geben und mehr Druck auf Führungspersonen der Verwaltung auszuüben.
- Wie man es bereits in europäischen Ländern kennt, wird die Einführung einer Barrierefreiheitserklärung auf den Webseiten der Bundesbehörden geplant. Darin soll das Beschwerdeverfahren erläutert und eine Kontaktstelle genannt werden.
- Man plant eine Organisation von Stakeholdern aus Behörden und der Privatwirtschaft, welche sich gemeinsam um Tools und Standards kümmern. Damit soll auch die Einführung eines nationalen Audits eingeführt werden. Dieses wird ca. 250 Webseiten von Behörden und staatsnahen Betrieben, inkl. PDFs, in Bezug auf die Barrierefreiheit prüfen.
SWOT
Jump to section titled: SWOTSWOT steht für Strengths (Stärken), Weaknesses (Schwächen), Opportunities (Chancen) und Threats (Risiken). Die SWOT fasst alle relevanten Analyseergebnisse zusammen und bildet die Grundlage für die Definition der Herausforderungen, welche im nächsten Kapitel folgen.
Stärken
Jump to section titled: Stärken| ID | Stärke | Beschreibung |
|---|---|---|
| S1 | Personalressourcen | Umfangreiches Personal und Möglichkeiten sich auszutauschen und sich gegenseitig zu unterstützen |
| S2 | Geschäftsstelle E-Accessibility | Das Eidgenössische Büro für die Gleichstellung von Menschen mit Behinderungen setzt sich mit der Geschäftsstelle E-Accessibility für eine stetige Verbesserung der Barrierefreiheit ein und ist mit einem engagierten Leiter besetzt. |
| S3 | Finanzielle Synergien nutzbar | Die Evaluierung von geeigneten Mitteln kann zentral erfolgen. Wenn ein Tool beschafft wurde |
| S4 | Internes Kurswesen | Das Bundespersonal kann auf ein gut organisiertes |
Schwächen
Jump to section titled: Schwächen| ID | Schwäche | Beschreibung |
|---|---|---|
| W1 | Fehlendes Controlling | Die Qualitätsprüfung ist zu wenig ausgereift. Einerseits wird intern zu wenig geprüft |
| W2 | Unterschiedliche Strukturen | Unterschiedliche Organisationsstrukturen und Bedürfnisse einzelner Verwaltungseinheiten erschweren einen vereinheitlichten Publikationsprozess |
| W3 | Andere Prioritäten | Da Barrierefreiheit nicht so sichtbar ist wie andere Disziplinen (z.B. Rechtschreibung und Mehrsprachigkeit) wird sie tiefer priorisiert. |
| W4 | Knappes | internes Ausbildungsangebot |
Chancen
Jump to section titled: Chancen| ID | Schwäche | Beschreibung |
|---|---|---|
| W1 | Fehlendes Controlling | Die Qualitätsprüfung ist zu wenig ausgereift. Einerseits wird intern zu wenig geprüft |
| W2 | Unterschiedliche Strukturen | Unterschiedliche Organisationsstrukturen und Bedürfnisse einzelner Verwaltungseinheiten erschweren einen vereinheitlichten Publikationsprozess |
| W3 | Andere Prioritäten | Da Barrierefreiheit nicht so sichtbar ist wie andere Disziplinen (z.B. Rechtschreibung und Mehrsprachigkeit) wird sie tiefer priorisiert. |
| W4 | Knappes | internes Ausbildungsangebot |
Risiken
Jump to section titled: Risiken| ID | Risiko | Beschreibung |
|---|---|---|
| T1 | Fehlender politischer Support | Der politische Druck und Support fehlt |
| T2 | Finanz. Ressourcen | Finanziell benötigte Ressourcen werden nicht gesprochen. |
| T3 | Fachkräftemangel | Benötigtes Personal kann nicht rekrutiert werden. |
[^1]:Herausgeber der Software VIP PDF-Reader ist der Schweizerische Zentralverein für das Blindenwesen https://www.szblind.ch/hilfsmittel/digital-tools/vip-pdf-reader [^2]:Dazu muss das Dokument heruntergeladen werden. Es gibt mittlerweile auch in HTML Möglichkeiten für die Offline-Verfügbarkeit (Progressive Web App). [^3]:Unter E-Governement versteht man die digitale Transaktion der Schweizer Behörden. Seit Januar 2022 werden die strategische Steuerung und Koordination der Digitalisierungsaktivitäten von Bund, Kantonen und Gemeinden innerhalb der Organisation Digitale Verwaltung Schweiz (DVS) geführt. (digitale-verwaltung-schweiz.ch)